2021年03月22日发布 | 2104阅读

唐都神外规培日记No.07

封浪浪

渭南市中心医院

达人收藏

关键词:脑室入路

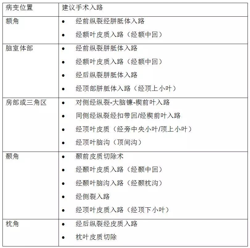
       侧脑室分为:前角(额角)、体部、房部(三角区)、颞角(下角)、枕角。每个部位的肿瘤根据它的起源、部位、大小可以有不同的手术入路,每一个入路也都有不一样的风险。之前参观过几例脑室占位的手术过程,有个病人术后遗留有计算力的问题,这两天系统学习了一下脑室手术不同入路,记录如下:

      侧脑室前角手术入路:1. 经前纵裂胼胝体入路,这个入路是处理位于脑室体部前2/3区域,病变主体局限于中线,向侧方延伸不多的病变的理想入路。它的重点是切开硬膜时要避开静脉窦和窦旁桥静脉,准确辨识扣带回和胼胝体,避免损伤扣带回表面静脉。沿着胼缘动脉寻找胼周动脉和胼胝体,尽可能偏离胼周动脉外侧进入脑室,胼胝体前部切开术分离了胼胝体膝部与压部,有短暂性分离综合征(如缄默、冷漠、运动减少、固定凝视、去抑制、失禁、单侧肢体无力、强迫性紧握、左右混淆)。避免损伤内囊膝部,它是位于室间孔的两外侧,仅隔一层很薄的脑室壁,丘纹静脉起始于其内。2. 经额叶皮质入路(经由额中回),这个入路适用于脑室大、非优势半球的病例以及偏离中线明显向一侧膨胀生长的肿瘤。这个入路使用管型牵开器可以减小脑皮质的损伤。

      侧脑室体部的手术入路:侧脑室体部手术入路优先选择经前后纵裂胼胝体入路,它可以提供更大的后方操作空间。胼胝体切开于胼胝体体部,压部可保留。更多操作细节请参阅经后纵裂胼胝体入路之静脉间/静脉旁变体章节。经额叶皮质入路损伤包括中央小叶在内的有功能皮质可能性较大,所以对于更靠后的肿瘤,选择经顶叶皮质入路(经由顶上小叶)更为合适。

      侧脑室三角区/房部手术入路:首选对侧经纵裂大脑镰楔前叶入路到达三角区,因为这个入路最少侵扰正常脑组织。 1. 对侧经纵裂大脑镰楔前叶入路,这个入路可以提供了半球间较充裕的操作通道,同时最大程度减少皮质侵犯。而且该入路能从正面较早地显露发源于脉络膜动脉的肿瘤或动静脉畸形的供血血管,从而减少失血和难以控制大出血导致脑室内积血的风险。但是它的操作距离比较长,健侧半球也会受到一定的影响。2.同侧经后纵裂扣带回楔前叶入路,这个入路可以很好的避开沿房部与枕角脑室壁走行的视放射后部,将术后视力障碍风险降到最低。但是桥静脉会限制侧方的视野。3.经顶叶皮质入路(经由旁中央小叶/顶上小叶),这个入路是获得房部内侧与外侧病变的最佳显露。顶上小叶的边界包括前方的中央后沟、顶内沟和下方的缘上回。但是如果它在优势半球,那可能会导致计算力缺失、运动障碍和视觉加工障碍,还可能由于牵拉损伤导致的同向偏盲偏瘫的风险。4. 经顶叶皮质、脑沟入路(经由顶下沟),这个入路适用于非优势半球,病灶大而偏中线生长于侧脑室后部及三角区。对比相应的经胼胝体入路,这个方式可以将操作角度与肿瘤长轴相匹配,减少手术盲区,提高了肿瘤全切的机会。

      侧脑室下角手术入路:1. 前颞叶皮质切除术,局限的前颞切除可以有效地暴露侧脑室下角前中部、大脑脚水平或前缘的病变。但是这个入路的缺点是切除皮质带来的神经功能缺失风险。然而有意识地限制颞中下回切除范围(距离颞极3.5cm内),即使优势半球,也可保证仅微乎其微的可接受的风险。2. 经颞叶皮质入路(经由颞中回),优势半球颞中回切开可能导致言语功能障碍的风险很高。语言功能区在优势半球定位存在变异,需皮层电刺激来确切定位语言区。非优势半球入路可以避免这个风险。反复牵拉也经常引起颞中回和颞下回的损伤。3. 经颞叶脑沟入路(经由颞枕沟),这个该入路常用于侧脑室下角中部病灶。但最大的缺陷是术后视野缺损的风险,最常表现为上半四分之一象限的视野缺损。所以在优势半球,这个入路是并不理想的。如果病灶更靠后、邻近禽距,可以采用小脑上经天幕海马旁回入路。4. 经侧裂入路,这个入路适用于进入侧脑室下角前部,历史上该入路曾用于海马杏仁体切除术。它主要的优势是适用于优势半球杏仁核、海马前部和海马周围肿瘤长入侧脑室下角病例。它可以避免优势半球颞叶上中下回的皮质的切除。5. 经顶叶皮质入路(经由顶下小叶),这个入路的缺点是皮质纤维分离时带来的神经功能损伤。进入优势半球颞顶交界处,损伤角回可能导致失语、失写、计算力缺失、视野缺损和手指失认症。非优势半球,这样的入路有浅在风险导致视觉信息记忆受损、忽略和视野缺损。

      侧脑室枕角手术入路:1. 经后纵裂皮质入路,这个入路适用于已经影响视力的病例。枕角前部也比较容易暴露。2.枕叶皮质切除术,这个入路的皮质切口选择枕上回,因此横切视放射。该入路也仅限于术前已经产生不可逆的同向视野缺损病例。

      体会:术前准确的病例筛选,术前准确的脑室肿瘤定位,术前合适的手术入路设计,术前对入路解剖的熟知和术中的辨识,这样可以最大的减少脑组织的损伤,减少术后的并发症。

最新评论
发表你的评论
发表你的评论

心情俱乐部

170内容421阅读

进圈子
来自于专栏